“宝宝巴士”APP被曝推送低俗广告,官方致歉:系第三方平台接入,已全部下线
近日,有网友反映,在打开知名的儿童启蒙应用“宝宝巴士儿歌”app时,其开屏广告竟会跳转至包含低俗、擦边直播等内容在内的、不适合儿童观看的第三方广告,此事迅速引发了社会各界的广泛关注。
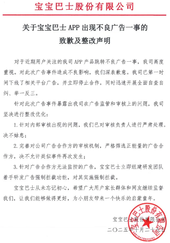
官方回应:已全面整改并诚挚致歉
10月29日上午,宝宝巴士的相关负责人对此事作出了回应。他们表示,出现在APP上的这些问题广告,均系由第三方广告平台所接入。此次事件,严重影响了用户的使用体验,他们对此表示诚挚的歉意。
宝宝巴士方面还表示,针对此次事件所暴露出的漏洞与不足,公司已立即进行了整改与优化:
1. 已在第一时间,下线了相应平台上的所有广告,并已与该平台进行沟通,要求其完善广告主的审核和屏蔽机制。
2. 针对那些广告平台无法有效监控的广告主,宝宝巴士已自行研发了“广告强制拦截”功能,将对其实施强制性的拦截。

公司背景:专注于0-8岁儿童启蒙的头部品牌
公开信息显示,宝宝巴士股份有限公司成立于2009年,是一家专注于0-8岁儿童启蒙数字内容开发的头部企业。
其核心产品包括互动APP、儿歌动画和国学故事等,累计已发布超过200款APP、4500多集儿歌动画,发行范围覆盖了全球160多个国家和地区。也正因其在儿童群体中的巨大影响力,此次广告事件才更引发了公众的担忧。
<< 上一篇
下一篇 >>

网友留言(0 条)