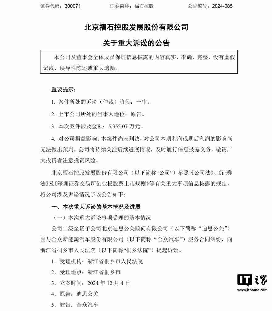
迪思公关起诉哪吒汽车母公司合众新能源,涉案金额 5355 万元
12月6日消息,福石控股旗下北京迪思公关顾问有限公司近日因服务合同纠纷,将合众新能源汽车股份有限公司(哪吒汽车母公司)告上浙江省桐乡市人民法院,索赔5355万元。

公告显示,迪思公关自2021年10月至2024年3月期间,为合众新能源提供了汽车销售推广的公关服务,并已完成所有合同约定工作,提交相关验收材料及部分增值税专用发票,但合众新能源至今未支付共计53,550,712.01元的款项。
桐乡法院已裁定冻结合众新能源5355万元银行存款或等值财产,并将于12月26日举行庭前会议。
值得关注的是,合众新能源今年6月向港交所提交了IPO申请。招股书数据显示,2023年哪吒汽车营收135.55亿元,净亏损68.67亿元。此次诉讼或将对合众新能源的上市进程带来一定影响。

网友留言(0 条)